Product & ReviewsAntibodies
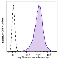
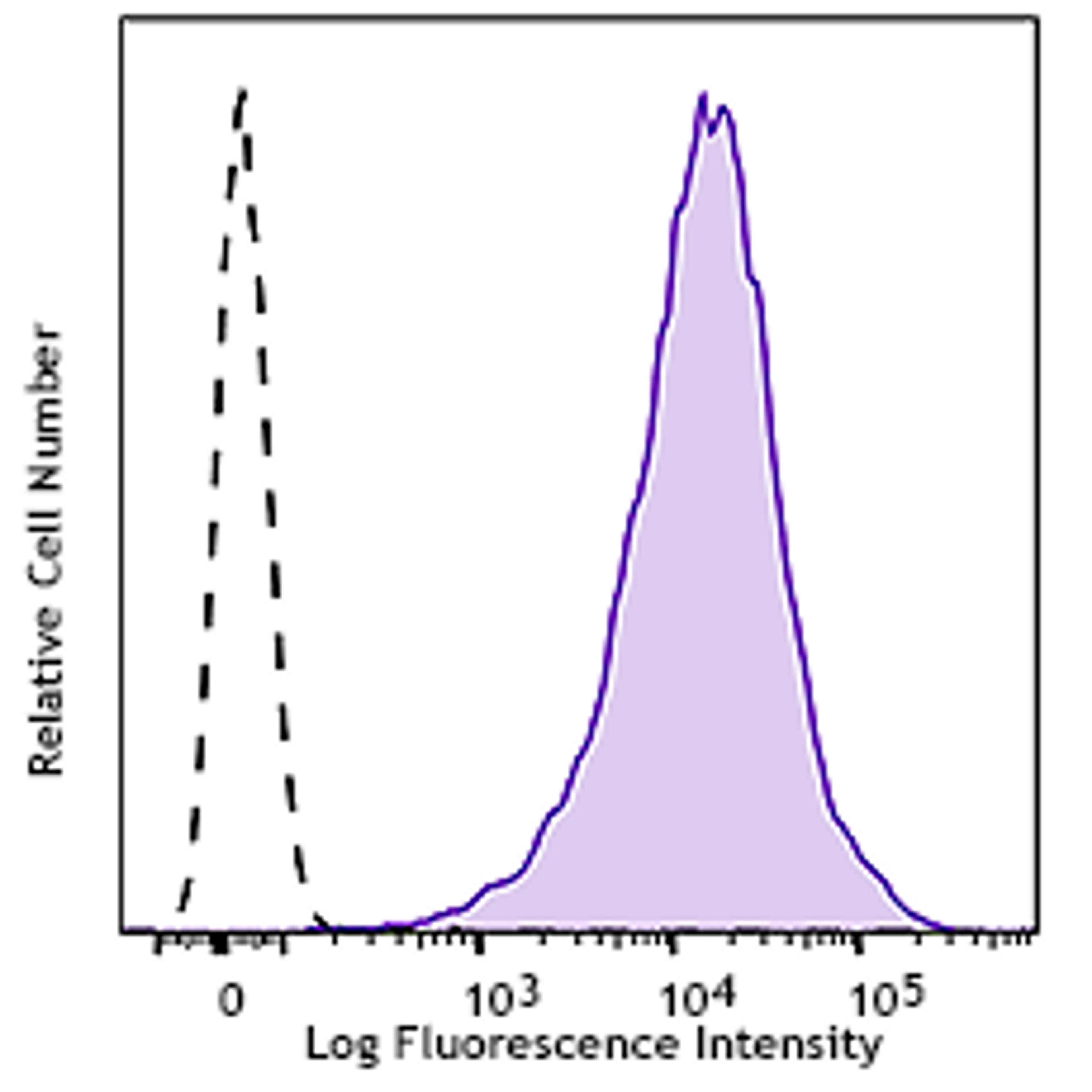
PE/Cy7 anti-human CCX-CKR (CCRL1)
Product Details
- Cat. No.
- 362108
- Type
- Flow Cytometry Reagents
- Clonality
- Monoclonal
- Host
- Mouse

The supplier does not provide quotations for this antibody through SelectScience. You can search for similar antibodies in our Antibody Directory.
Description
PE/Cy7 anti-human CCX-CKR (CCRL1); Clone: 13E11; Reactivity: Human; Apps: FC; Size: 100 tests
Biological Information
- Clonality: Monoclonal
- Host: Mouse
- Reactivity: Human
- Clone: 13E11
- Conjugate: PE/Cy7
- Isotype: Mouse IgG2b, κ
- Gene: 51554
Handling
- Quantity: 100 tests
- Storage: 2°C-8°C
Applications
- Flow Cytometry (FC)


