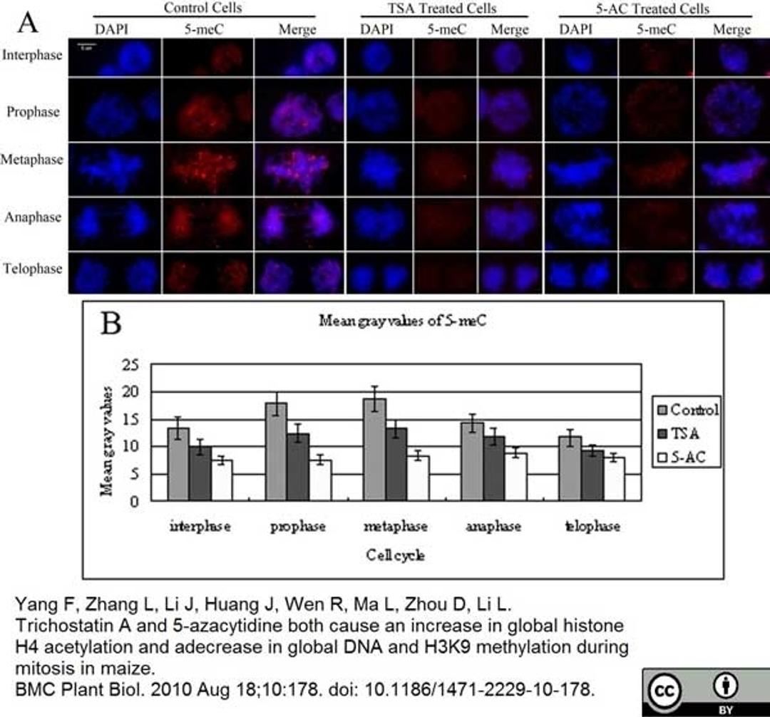
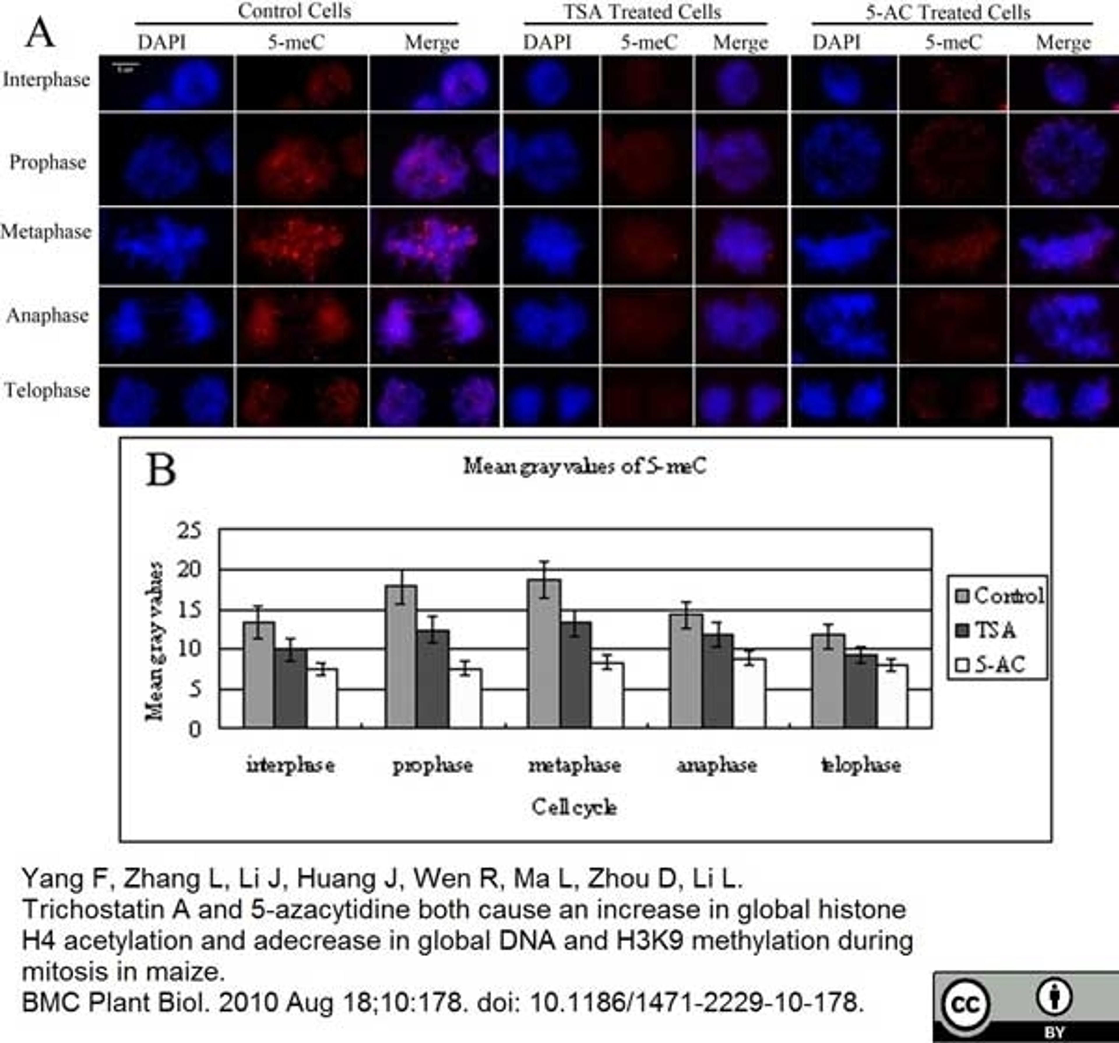
Product & ReviewsAntibodies
5-METHYLCYTIDINE
Product Details
- Cat. No.
- MCA2201
- Type
- Primary Antibody
- Clonality
- Monoclonal
- Host
- Mouse

The supplier does not provide quotations for this antibody through SelectScience. You can search for similar antibodies in our Antibody Directory.
Description
MOUSE ANTI 5-METHYLCYTIDINE
Biological Information
- Clonality: Monoclonal
- Host: Mouse
Handling
- Quantity: 0.1 mg
Applications
- ELISA (ELISA)
- Flow Cytometry (FC)
- Immunoblotting (IB)
- Immunofluorescence (IF)
- Immunohistochemistry (Frozen Sections) (IHC (Fr))
- Immunohistochemistry (Paraffin-Embedded Sections) (IHC (P))
- Immunoprecipitation (IP)


